刚刚!国家能源局发布“双碳”重大计划
来源:原创日期:2022-10-09浏览量:964

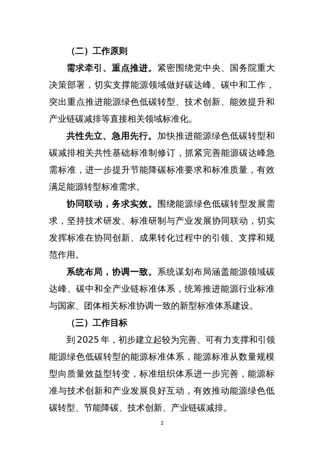
10月9日,国家能源局印发《能源碳达峰碳中和标准化提升行动计划》。文件提到,到2025年,初步建立起较为完善、可有力支撑和引领能源绿色低碳转型的能源标准体系,能源标准从数量规模型向质量效益型转变,标准组织体系进一步完善,能源标准与技术创新和产业发展良好互动,有效推动能源绿色低碳转型、节能降碳、技术创新、产业链碳减排。


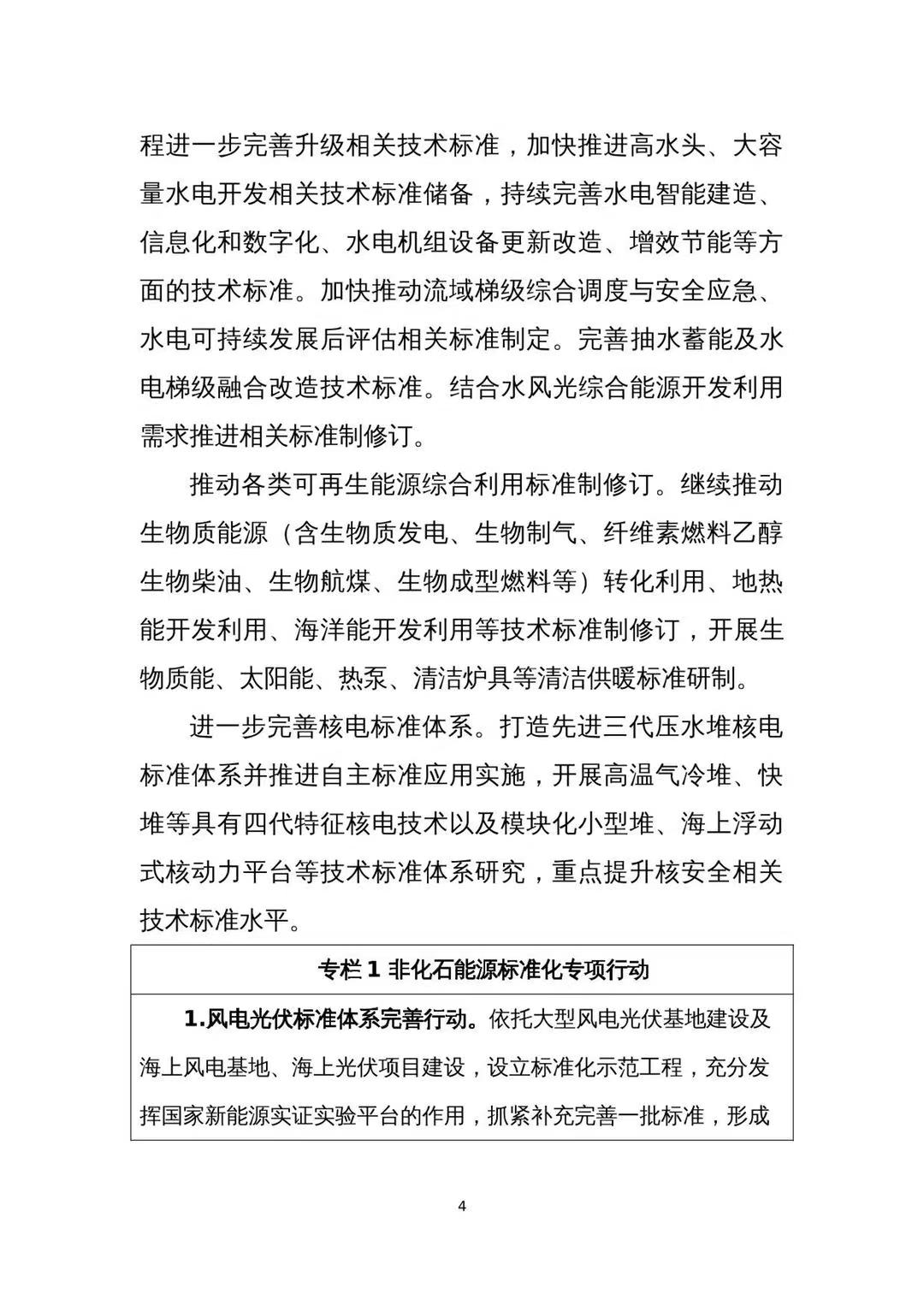
——建立完善以光伏、风电为主的可再生能源标准体系,研究建立支撑新型电力系统建设的标准体系,加快完善新型储能标准体系,有力支撑大型风电光伏基地、分布式能源等开发建设、并网运行和消纳利用。


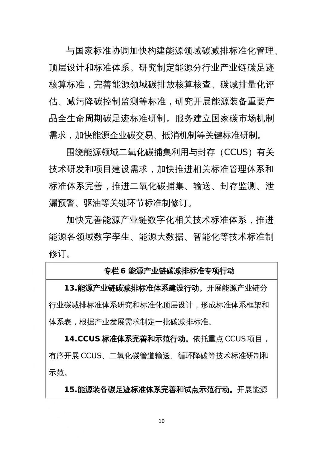
——制定一批新兴技术和产业链碳减排相关技术标准,健全相关标准组织体系,实现能源领域碳达峰产业链相关环节标准全覆盖。


——修订一批常规能源生产转化和输送利用能效相关标准,提升标准要求和水平,助推和规范资源综合利用、能效提升。


到2030年,建立起结构优化、先进合理的能源标准体系,能源标准与技术创新和产业转型紧密协同发展,能源标准化有力支撑和保障能源领域碳达峰、碳中和。

图片


国家能源局关于印发《能源碳达峰碳中和标准化提升行动计划》的通知

各省(自治区、直辖市)能源局,有关省(自治区、直辖市)及新疆生产建设兵团发展改革委,有关中央能源企业,有关标准化管理机构:

为深入贯彻党中央、国务院关于碳达峰、碳中和的重大战略决策,认真落实《中共中央 国务院关于完整准确全面贯彻新发展理念做好碳达峰碳中和工作的意见》《国务院关于印发2030年前碳达峰行动方案的通知》《中共中央 国务院关于印发〈国家标准化发展纲要〉的通知》,充分发挥标准推动能源绿色低碳转型的技术支撑和引领性作用,我局组织编制了《能源碳达峰碳中和标准化提升行动计划》,现印发给你们,请结合实际贯彻落实。

国家能源局
2022年9月20日

以下为文件原文
图片

图片

图片

图片

图片

图片

图片

图片

图片

图片

图片

图片


End
欢迎分享给你的朋友!
出品 | 中国能源报(ID:cnenergy)
编辑丨李慧颖
见习编辑 | 李泽民
责编丨闫志强